
开头:北京商报
{jz:field.toptypename/}浪费金融行业不良钞票转让不息进行中。3月12日,记者防御到,3月11日湖北浪费金融股份有限公司贯穿发布四期个东说念主不良贷款(个东说念主浪费贷款)转让情势转让公告,范畴共计4.39亿元。按照公告,干系不良钞票将于3月25日进行线上公开竞价。
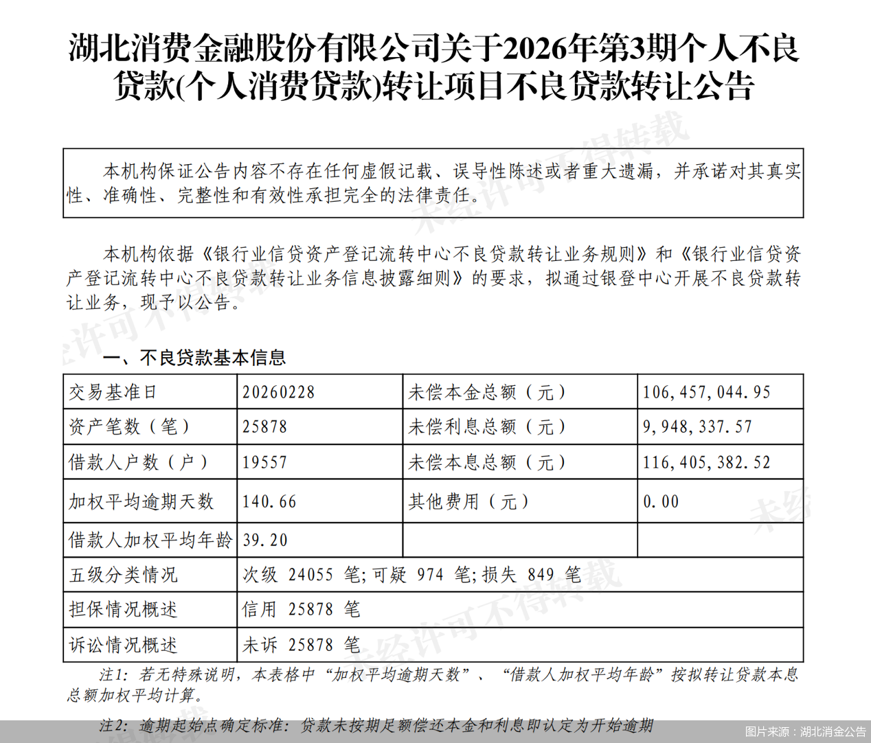
具体来看,湖北消金本次发布的转让公告,隔离为2026年第3期、4期、5期、6期,对应不良钞票的未偿本息总数隔离为1.16亿元、9977万元、1.02亿元以及1.21亿元,其中未偿本金总数共计接近4亿元。过时账龄方面,本次批量转让的不良贷款加权平均过时天数最长为179.47天,最短为140.66天,钞票类型均为个东说念主浪费贷款。
同期,干系不良钞票均为未诉钞票,即认定为不良钞票后,湖北消金公司未对过时借钱东说念主进行功令诉讼,便径直挂牌转让。
此前,2月6日,湖北消金发布了2026年第1期、2期不良贷款转让的干系公告,转让范畴为1.48亿元,钞票类型雷同为个东说念主浪费贷款,且是未诉钞票,加权平均过时天数隔离为145.37天、156.6天。由此经营,湖北消金年内也曾挂牌的不良钞票范畴达到5.87亿元。
字据银登中心官网露馅,2025年湖北消金累计23次对外转让个东说念主浪费贷款业务产生的不良钞票。在2025年第1期贷款中,湖北消金所转让的不良贷款未偿本息总数为2.4亿元,起拍价低至694.7万元。总体来看,与2025年比较,湖北消金在2026年所转让的不良钞票,过时周期有所镌汰,未诉钞票的比重领悟进步。
素喜智研高等考虑员苏筱芮暗示,湖北消金不息的不良钞票转让看成,是频年来持牌消金公司加大不良钞票照管的典型缩影,凤凰彩票首页一方面可适合监管导向,在“甩背负”的同期加快业务风险出清;另一方面也可优化财务报表,将元气心灵聚焦于更为中枢的主贸易务上。
对于不良钞票在过时周期、诉讼情况方面呈现的新特征,苏筱芮觉得,这些变化主如果基于时期、用度等资本考量。相较而言,诉讼和清收是钞票照管公司的专科领域,将不良钞票包在早期阶段出给这些专科机构,大略助力持牌消金幸免风险集会、虚拟照管资本,鼓舞终了快速出表。但也可能会缩小消金公司本身对复杂过时案件的自主催收、法务照管等才略。
“这个变化对贷后照管影响照旧挺大的,会倒逼浪费金融公司将要点往前移,更敬重前端风控和贷中照管。”博通臆想首席分析师王蓬博补充说念。
2022年末,持牌浪费金融机构被纳入不良贷款转让试点机构范围,2025年底试点到期后,又获监管部门批准脱期一年至2026年末。这一过程中,持牌消金公司迟缓成为不良贷款批量转让市集的主力军,全体呈现“量多价低”的特征。
不单是是湖北消金,2026年以来,浪费金融机构延续此前的处理情势,密集对不良贷款进行挂牌转让。据北京商报记者不全齐统计,年内已有招联、中银、蚂蚁、小米等多家浪费金融机构挂牌转让不良个东说念主浪费贷,范畴当先120亿元。
苏筱芮指出,跟着不良钞票转让试点慎重脱期至2026年底,持牌机构在安靖的战术预期之下,出包策略正转向更具筹算性的常态化运营。对于钞票质地,持牌消金需从起源切入,放弃过度下千里的客群定位,转向聚焦特定优质群体,同期将金融职业深度镶嵌果然、透明的浪费场景,应用AI大模子、机器学习等时期,构建全过程智能风控体系以进步钞票质地。
王蓬博指出,消金机构照旧得从起源捏起,严格审核客户天禀,将授信额度把控好,再加强贷中的风险监控,才智着实压降不良率。
海量资讯、精确解读,尽在新浪财经APP